《国家计量技术规范管理办法》自2024年5月1日起施行

发布时间:2025-07-16

点击量:

国家计量技术规范管理办法240401-1.jpg

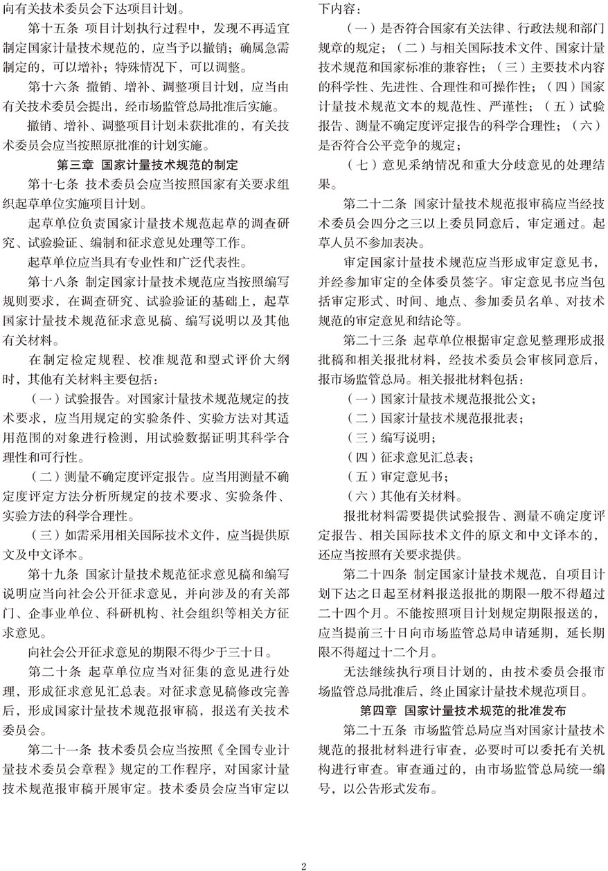
国家计量技术规范管理办法240401-2.jpg

国家计量技术规范管理办法240401-3.jpg

注:以上内容转自中国衡器协会

标签:
在线客服
服务热线

服务热线

400-012-6577

微信咨询
右侧微信
返回顶部
×坤宏天猫商城

截屏,微信识别二维码

微信号:weixin88888

(点击微信号复制,添加好友)

打开微信

微信号已复制,请打开微信添加咨询详情!